認識嘉基
宗旨願景
大事記
組織單位
嘉基現況
交通資訊
歷史微風
整合照護服務
病床資訊
嘉基訊息
最新消息
媒體報導
得獎殊榮
嘉基影片
醫療讚美
嘉基門診表
就醫指引
掛號資訊
即時掛號
初診掛號
掛號查詢(取消)
門診時刻查詢
看診進度查詢
門診休診查詢
急診即時資訊
症狀參考
衛教專區
藥品查詢
就醫須知
病人權利與義務
SDM醫病共享決策輔助工具
看診時間
預立醫療選擇
文件申請
掛號須知
住院須知
本院收費
嘉基醫療網
慢處預約領藥
健保不給付及部分給付
項目專區
特色醫療
社區服務
教學研究
國際醫療
嘉基刊物
嘉基院訊
嘉基月報
出版品
敘事醫學
刊物訂閱/取消
永續專區
Language
Language
大
中
小
我要捐款
住院
住院流程
如何前往
樓層導覽
門診
即時掛號
掛號查詢
症狀參考
醫療
找醫師
找科別
關於本院
嘉基現況
地圖指引
人才招募
訊息
最新消息
嘉基院訊
其他
場地租借
廠商專區
即時訊息
2026/04/30
別再信「大雞慢啼」!把握 0-6 歲成長黃金期!|嘉基 兒童醫學部 李紋麗 醫師
達文西手臂
神經修復重建中心
嘉基訊息
CHIA-YI CHRISTIAN HOSPITAL
首頁
嘉基訊息
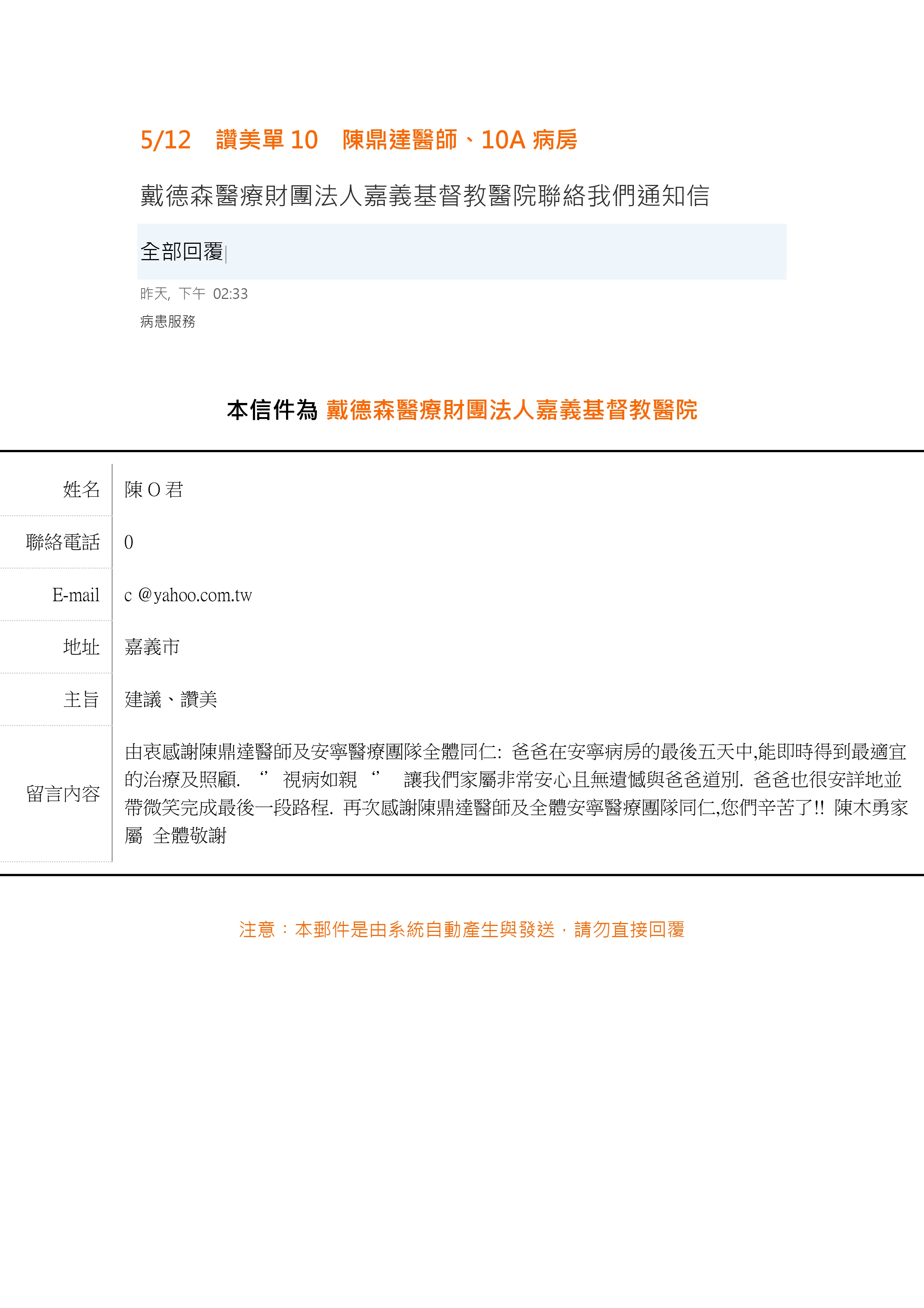
愛是永不止息- 來自家屬的肯定及感謝 嘉基 家庭醫學科陳鼎達醫師【視病如親】
嘉基訊息
最新消息
媒體報導
得獎殊榮
嘉基影片
醫療讚美
嘉基門診表
愛是永不止息- 來自家屬的肯定及感謝 嘉基 家庭醫學科陳鼎達醫師【視病如親】
發布日期
2025/05/12
點閱
311
分享
醫療讚美
讚美 家庭醫學科 陳鼎達醫師
回列表頁